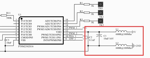
1.典型应用电路

备注:
*VDD 滤波电容推荐使用 0.1uF 的容值,供电电源纹波≤0.5V,可无需外接 LDO,不会影响TOUCH 性能
*CMOD 电容推荐使用 10~47nF 的 X7R 材质电容,有高温应用环境下,推荐使用 NPO 电容
*TOUCH 端口串联电阻取值范围为 1~5.1K 推荐值:1K
2.EMC认证电路设计注意事项 *TOUCH 端口串联电阻需取值 5.1K, 在不影响实际应用的前提下,可适当放宽至 10K
*软件部份需选用支持 EMC 认证的 TOUCH 库
3.CS认证电路设计注意事项 *AC-DC 所使用的电源需是认证电源,无论是外置适配器还是板载电源方案
*MCU 电源电路设计需预留 L1 L2 磁珠的位置。若产品无法通过 10V CS 动态测试,可加入磁珠改善

4.增强TOUCH脚ESD能力电路设计注意事项 *触摸 IC 自身管脚的 HBM ESD 通常在 class 3A(4K~8KV)水平,如应用需要提高到 class 3B(>8KV)水平,可以在触摸管脚上增加 ESD 器件,如下图:

*TOUCH 脚并联 ESD 器件后,因 ESD 器件本身寄身电容的存在,会衰减触摸穿透力。所以尽量选择寄身电容小的 ESD 二极管

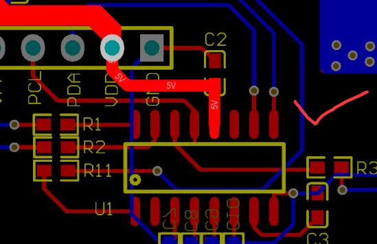
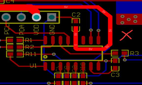
5.PCB LAYOUT布局要求5.1外围器件布局要求 *VDD 滤波电容需尽量靠近芯片的 VDD 引脚,以确保 ADC 以及 TOUCH 的性能
*ADC 输入的滤波电容需尽量靠近芯片 ADC 引脚
*滤波电容需注意走线方式,需经电容再连至芯片引脚,如下图:


5.2触摸LAYOUT要求
5.2.1单按键LAYOUT要求 *触摸盘的面积需≥5mm(直径)
*顶层( TOP) 铺地形式: 可以铺实地或网格地, 如下图:

*顶层( TOP) 铺地间距: 需离感应盘1mm以上的距离, 详见下表: 触摸盘大小与间距 d1 的关系:

*铺地虽然可以增强抗干扰能力,但也会衰减触摸的穿透力。在应用环境较好,且对穿透力要求较高的情况下,可无需铺地
*一般消费类电子产品,推荐使用直径 10mm 触摸盘,顶层触摸盘周边尽量不铺地,触摸盘底层(BOTTOM)不铺地以提高穿透力
5.2.2复合按键LAYOUT要求*铺地规则同 5.2.1 单按键的处理方式, 尺寸规则如下图:

触摸盘大小与间距 d1、d2 的关系:
| 触摸盘大小 |
间距 d1 |
间距 d2 |
| 10mm*10mm 及以下 |
1mm |
0.5 mm |
| 10mm*10mm~15mm*15mm |
1.2mm 以上 |
0.5 mm ~0.7 mm |
| 15mm*15mm~20mm*20mm |
1.7mm 以上 |
0.7 mm |
5.2.3组合按键LAYOUT要求(假滑条) *铺地规则同 5.2.1 单按键的处理方式, 尺寸规则如下图:

触摸盘大小与间距 d1、d2 的关系:
| 触摸盘大小 |
间距 d1 |
间距 d2 |
| 10mm*10mm 及以下 |
1.2mm |
1 mm |
| 10mm*10mm~15mm*15mm |
1.3mm ~1.8mm |
1mm ~1.2mm |
| 15mm*15mm~20mm*20mm |
1.8mm~2.4mm |
1.2mm ~1.4 mm |
5.2.4组合按键LAYOUT要求(真滑条) *滑条顶层( TOP) 以及底层(BOTTOM)均无需铺地,且需要预留调试电容通过辅助调试工具来达到最佳效果
*滑条长度小于 70mm 建议使用 4 路 TOUCH 通道来设计。滑条总长度每增加 10mm~20mm,建议增加 1 路 TOUCH 通道
*滑条宽度 5mm~10mm 之间较为适宜
*滑条两头过渡宽度需≤6mm
*256 级需使用≥4 路 TOUCH 通道
*滑条齿间距建议在 0.3~0.5mm 之间
尺寸规则如下图:


6mm
5.2.5滑轮LAYOUT要求 *滑轮顶层( TOP) 以及底层(BOTTOM)均无需铺地,且需要预留调试电容通过辅助调试工具来达到最佳效果
*滑轮直径≤40mm 建议使用 4 路 TOUCH 通道来设计。滑轮直径每增加 5mm~10mm,建议增加 1 路 TOUCH 通道
*滑轮宽度 5mm~10mm 之间较为适宜
*滑轮过渡宽度需≤6mm
*256 级需使用≥4 路 TOUCH 通道
*滑轮齿间距建议在 0.3~0.5mm 之间
尺寸规则如下图:

5.2.6触摸走线要求
*基本走线原则: 保证走线尽量细、到触摸 IC 的距离尽量短,
*走线宽度建议为 6mil~10mil 之间,触摸走线与铺地铜皮间需保持 0.75mm 以上的距离.

两根平行的触摸走线尽量保持 0.6mm 以上的距离以免相互干扰, 最低限度为 10mil

触摸走线与通讯线平行的处理方式:

触摸走线与通讯线位于不同层的处理方式:

5.2.7触摸盘布局触摸感应盘到触摸芯片之间在PCB 板空间允许的情况下, 应尽量将触摸芯片放置在触摸板的中间位置,使触摸芯片的每个感应通道的引脚到感应盘的距离差异最小。
例滚轮时尽量把触摸感应芯片放在滚轮中心, 滑条与按键放在中间位置。
好的触摸芯片位置摆放方式:

不好的触摸芯片位置摆放方式:
